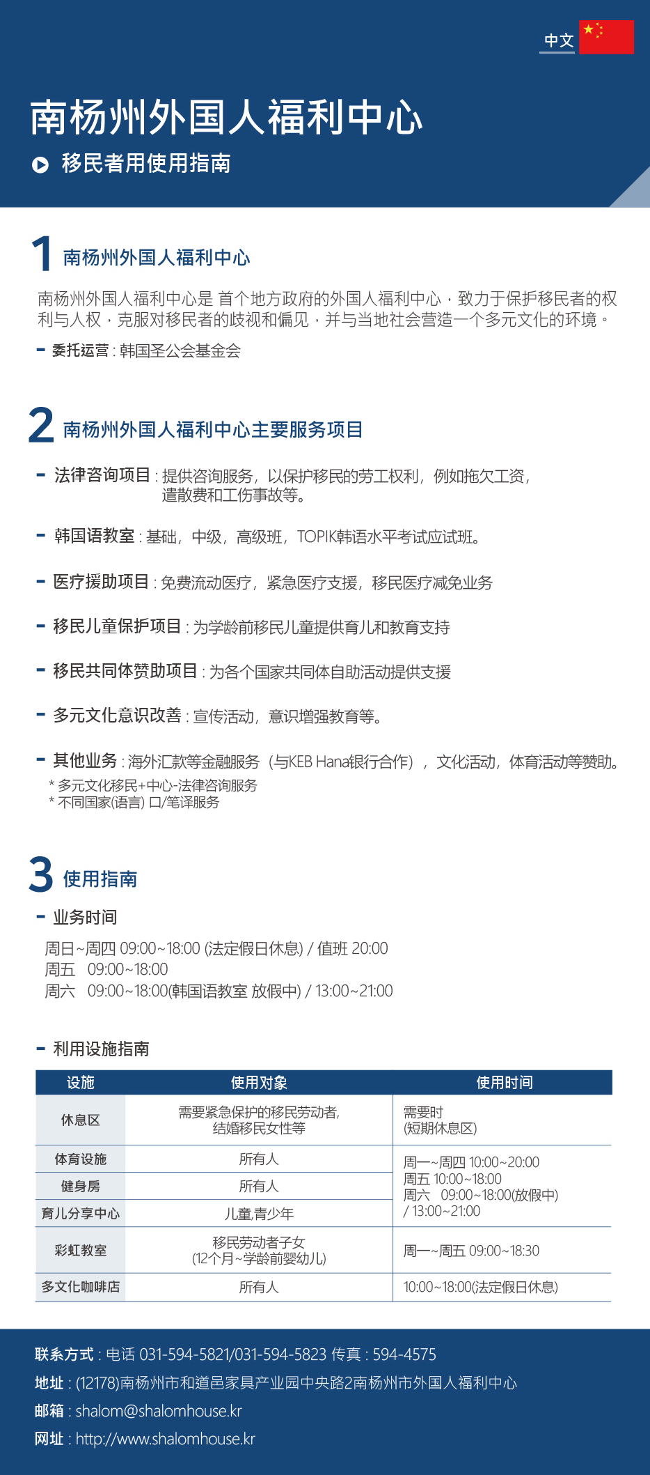
1. 남양주시외국인복지센터는
이주민의 권익과 인권을 보호하고, 이주민에 대한 차별과 편견 극복,
지역사회와 함께하는 친다문화 환경 조성을 위하여 노력하고 있는
지방자치단체 최초의 외국인 복지센터입니다.
- 위탁운영 : 대한성공회유지재단
2. 남양주시외국인복지센터 주요사업
- 법률상담사업 : 임금체불, 퇴직금, 산재 등 이주민의 노동권리 보호를 위한 상담지원
- 한국어교실 : 기초, 초급, 중급, 고급반 운영, 토픽시험지원반 운영(이주여성 매주 화/목(오전10시~12시),
이주노동자 매주 토(오후7시~9시), 특별반(토픽지원) 일)
- 의료지원사업 : 무료이동진료, 긴급의료지원, 이주민의료공제사업
- 이주아동보호사업 : 미취학 이주아동을 위한 보육과 교육지원
- 이주민공동체 지원사업 : 국가별 공동체 자조활동 지원
- 문화다양성 이해교육 사업 : 캠페인, 인식개선 교육 등
- 기타사업 : 외환송금 등 금융서비스(KEB하나은행 협력), 문화행사, 체육행사 지원
* 다문화이주민+센터 – 법률상담 서비스 제공
* 국가(언어)별 통/번역지원
※ 상담지원, 한국어교육, 이주민공동체 지원, 이주민자녀 교육심리지원, 통역지원, 문화다양성이해교육
사업은 경기도가 사업비를 지원하고 있습니다.
3. 이용안내
- 업무시간 : 일~목 09:00~18:00 (공휴일 휴무) / 당직근무 21:00까지
금 09:00~18:00
토 09:00~18:00(한국어교실 방학 중) / 13:00~21:00
- 이용시설 안내
| 시설구분 | 이용대상 | 이용시간 |
| 쉼터 | 긴급보호가 필요한 이주노동자, 국제결혼이주여성 등 | 단기이용(최대2주) 필요시 |
| 체육시설 | 누구나 | 월~목 10:00~21:00 / 금 10:00~18:00 / 토09:00~18:00(방학중) |
| 헬스장 | 누구나 | 위와 같음 |
| 육아나눔터 | 아동, 청소년 | 위와 같음 |
| 무지개교실 | 이주노동자자녀 (12개월~취학전 영유아) |
월~금 09:00~18:30 |
| 다문화카페 | 누구나 | 10:00~18:00(공휴일 휴무) |
* 시설과 이용대상에 따라 이용료가 부과될 수 있습니다.
연락처 : 전화 031-594-5821/031-594-5823 팩스 : 594-4575
주소 : (12178)남양주시 화도읍 가구단지중앙길2 남양주시외국인복지센터
이메일 : shalom@shalomhouse.kr







